LPPM Universitas Panca Bhakti Pontianak
                        Tentang SIPP
Program sistem informasi penelitian dan pengabdian kepada masyarakat (SIPP) adalah platform terintegrasi yang memfasilitasi manajemen efisien data penelitian, maupun pencatatan kegiatan pengabdian kepada masyarakat untuk memperkuat sinergi antara penelitian dan pelayanan masyarakat. Dengan adanya SIPP, diharapkan pelaksanaan penelitian dan pengabdian kepada masyarakat dosen di Universitas Panca Bhakti dapat mempermudah dosen dalam pengajuan maupun pelaksanaan penelitian dan pengabdian dari sistem sebelumnya. Ini menjadi landasan untuk memperluas dampak positif dari penelitian dan PKM yang dilakukan di universitas, sejalan dengan cita-cita pencapaian keunggulan akademik dan kontribusi nyata terhadap perkembangan ilmu pengetahuan dan masyarakat.
Bagaimana Alur SIPP Bekerja ?
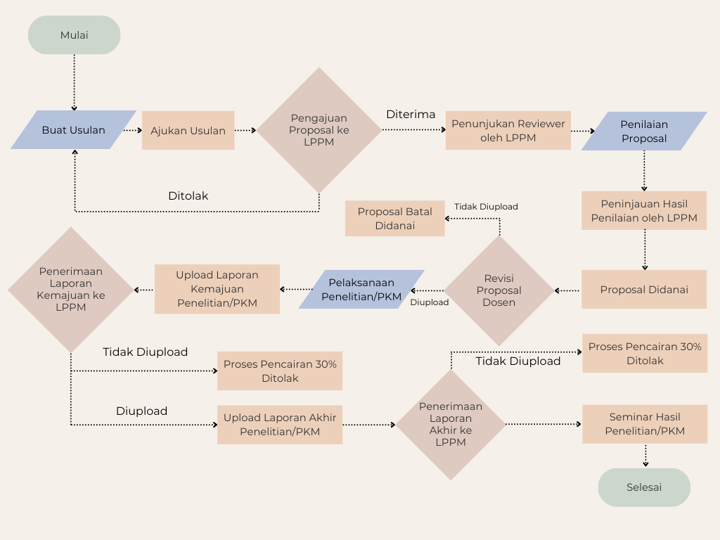
Preview Flowchart SIPP
Usulan Proposal
Dosen membuat Usulan Proposal Penelitian dan Pengabdian kepada Masyarakat untuk diajukan kepada LPPM
                                        Review Usulan Proposal
Usulan Proposal Penelitian dan Pengabdian kepada Masyarakat dinilai oleh Reviewer yang di pilih oleh LPPM
                                        Laporan Pelaksanaan Kegiatan
Laporan pelaksanaan Kegiatan Proposal Penelitian dan Pengabdian kepada Masyarakat yang didanai tercatat dengan baik termasuk pengupload Laporan Kemajuan dan Laporan Akhir
                                        
                            Universitas Panca Bhakti
Pontianak, Kalimantan Barat
Jalan Kom Yos Sudarso, Kec. Pontianak Barat, Kota Pontianak, Kalimantan Barat 78244 P.O. BOX 1049
mail@upb.ac.id
Telp : (0561) 772627
Copyright © LPPM UPB. All rights reserved.